分享成功

敲黑板!章丘严厉打击整治非法社会组织

章丘区严厉打击这类组织

一起来看看吧

【原文如下】


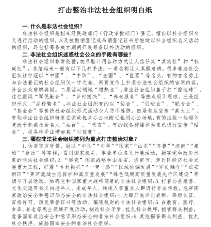
一.什么是非法社会组织?

 非法社会组织是指未经民政部门(行政审批部门)登记,擅自以社会组织名义进行活动的组织,以及被撤销登记或吊销登记证书后继续以社会组织名义活动的组织,还包括筹备成立期间开展筹备以外活动的组织。

 二.非法社会组织迷惑社会公众的手段有哪些? 

非法社会组织非常狡猾,绞尽脑汁用各种方式让人信任其“真实性”和“权 威性”,总结起来一般有以下几种手法:一是名称让人真假难辨。很多非法社会 组织往往冠以“中国”、“中华”、“全国”、“世界”等名头,有的在名称上 与合法登记的社会组织仅一字之差,网页宣传上抄袭合法社会组织的官网内容, 社会公众难辨真假。二是活动领域“蹭热点”。非法社会组织善于打“擦边球”, 往往跟风“军民融合”、“乡村振兴”、“养老服务”等热点吸引眼球。三是组 织形式 “品种繁多”。非法社会组织有的以“协会”、“促进会”、“联合会”、 “基金会”等传统社会组织形式活动令人防不胜防。四是包装宣传“高大上”。有些非法社会组织特意在党政机关办公地附近租用办公场地,有的拉拢一些退休 党政干部或社会名人“站台”、“代言”,有的找各种媒体为自己进行宣传“贴 金”,用各种手法增加其“可信度”。

 三.哪些非法社会组织被列为重点打击整治对象? 

1.伪装官方背景,冠以“中国”“中华”“国家”“山东”“齐鲁”“济南”“泉城”“章丘”等字样,冒用国家机关、事业单位名义开展活动,损害党和政府形 象的非法社会组织;2.“碰瓷”国家战略和山东省、济南市、章丘区经济社会发 展重大工程,打着“乡村振兴”“一带一路”“区域协调发展”“军民融合”“雄安 新区”“黄河流城生态保护和高质量发展”“绿色低碳高质量发展先行区建设”等 旗号开展活动,妨碍党和国家重大战略部署的非法社会组织;3.打着公益慈善、 文化交流等名义向老年人、未成年人、残疾人等重点人群进行非法传教,危害国 家政治安全和意识形态安全的非法社会组织;4.大肆开展评比表彰、等级认证、 资格许可、颂发荣誉证书等活动、骗钱敛财的非法社会组织;5.在教育、医疗、 食品、养老等民生领域开展活动,制造社会矛盾、扰乱社会秩序,损害群众利益, 危害国家政治安全和意识形态安全的非法社会组织;6.其他损害群众利益、扰乱 社会秩序、威胁国家安全的非法社会组织。 

四.怎么识别非法社会组织? 

凡经过民政部门(行政审批部门)登记的社会组织,都可通过中国社会组织 政务服务平台 https://chinanpo.mca.gov.cn 在线查询到该社会组织的登记信 息。凡具有公开募捐资格的慈善组织,都可以通过“全国慈善信息公开平台” ( https://cszg.mca.gov.cn/platform/login.html?service=%2Fj_spring_se curity_check&renew=true),查询到该慈善组织相关信息。 

五.发现非法社会组织如何举报?

 社会各界如发现非法社会组织活动线索,可通过电话或邮箱向区民政局举报。举报电话:0531-81295722 邮箱:jnzqmzjmgb@jn.shandong.cn

济南市章丘区民政局 

二 0 二四年四月

【小编有话说】

大家在日常生活中遇到过此类组织吗

一定要警惕辨别


▍免责声明:我们尊重原创。此内容整理自“章丘政务网”。如有侵犯,请联系删除。

热门评论
  • 潘潘可爱 LV12 昭仪
    2楼
    知道了
    11-27 11:56 · 山东
    回复
  • 绣源居士 LV15 宰相
    3楼
    知道了
    11-27 13:00 · 山东
    回复
  • 旧风年间 LV13 巡抚
    4楼
    知道了
    11-27 14:29 · 山东
    回复
打开大章丘 APP,查看全部41条评论
你的热评
游客
发表评论
最热章友圈
  • #三月,您好!#桃花山公园里花赶趟的竞相开放!

    风之舞

    33
  • #您好,四月!#

    诫不了

    29
  • #记录快乐一天#

    春暖花开,13145

    26
  • 分享了图片

    甜崽儿

    26
  • 还好给我留全尸

    (闽泉茶业)

    25
  • 自己家种的头茬韭菜,倍儿香,#喜爱美食推荐#

    旖旎.

    25
  • #人间四月天##踏青出游季#

    雨后彩虹#

    24
  • 分享了图片

    大章丘红娘沫沫

    24
  • 分享了图片

    yoyo妈妈

    24
  • 分享了图片

    精英豆豆

    23
热点推荐

安装应用

随时关注身边时事,认识有趣的人

免费下载大章丘
这是app专享内容啦!
你可以下载app,更多精彩任你挑!
绑定手机才能继续哦!
绑定手机账号更安全哦!
绑定手机才能继续哦!
绑定手机账号更安全哦!